上渝精机
好轴承 上渝造
专注·专业·专心
首页
产品
行业应用
销售网络
防伪查询
寿命管理
轴承知识
润滑与维护
安装与拆卸
生产加工
轴承材料
轴承类型
轴承数据
轴承资料
轴承配套
走进上渝
联系我们
English
简体中文
English
|
简体中文
用户登录
|
新用户注册
知识
当前位置:
上渝精机
/
轴承知识
/
轴承资料
/
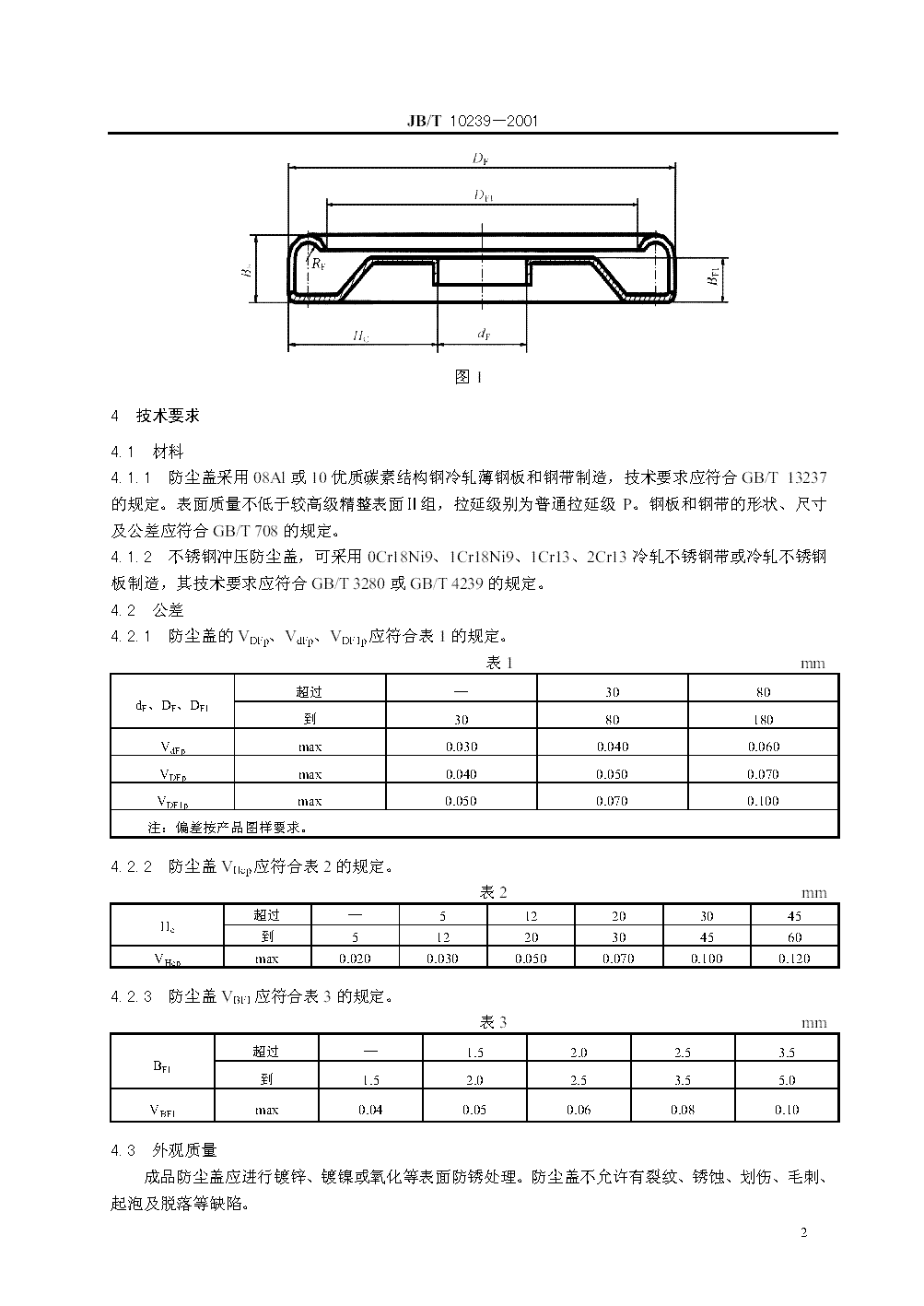
JB/T 10239-2001 滚动轴承 深沟球轴承卷边防尘盖技术
2021-03-18
来源:
华轴网
分类:
轴承资料
手机查看
分享
买轴承,上东明商城 网址:www.dmzcsale.com
JB/T
10239-2001
滚动轴承
深沟球轴承卷边防尘盖技术
上一篇
滚动轴承的通用画法(GB/T 4459.7——1998)
下一篇
JB/T 10238-2001 汽车轮毂轴承单元
相关推荐
滚动轴承的基本概念及术语
滚动轴承的选用--常用滚动轴承工作性能比较
滚动轴承分类《GB/T271—1977》
JB/T 10238-2001 汽车轮毂轴承单元
如何检测滚动轴承与轴肩的靠紧程度呢?
轴承知识
润滑与维护
安装与拆卸
生产加工
轴承材料
轴承类型
轴承数据
轴承资料
轴承配套
热门标签
调心滚子轴承
首页
产品
知识
应用
联系