我们在进行轴承型号查询时,都会发现型号后面带有一些数字和字母的标识,这些数字和字母都是什么意思呢?我们大家又了解多少?今天中华轴承网来给大家做一个详细的介绍。
这些都属于轴承代号的一种。通用轴承的代号主要由前置代号、基本代号和后置代号三部分组成。
1、前置代号:新轴承代号中的前置代号表示成套轴承分部件(一般不常用)。 旧轴承代号中的前置代号表示轴承的公差等级、游隙组别。
2、基本代号:
A. 新通用轴承(滚针轴承除外)的基本代号依次由:由类型代号、尺寸系列代号、内径代号组成。
其中尺寸系列代号依次由宽度系列代号和直径系列代号组成。
宽度系列是对应同一直径系列的宽度尺寸系列。
直径系列是对应同一内径的外径尺寸系列。
B. 新滚针轴承的基本代号依次由:由类型代号、配合安装特征代号组成。
C. 旧通用轴承的基本代号依次由:由宽度系列代号、结构型式代号、类型代号、直径系列代号、内径代号组成。
1)轴承类型代号用基本代号左起第1位数字表示。
2)轴承的宽度系列(即结构、内径和直径系列都相同的轴承宽度方面的变化系列)用基本代号第3位数字表示。当宽度系列与直径系列的对比列为0系列(正常系列)时,对多数轴承在代号中可不标出宽度系列代号0,但对于调心滚子轴承和圆锥滚子轴承,宽度系列代号0应标出。直径系列代号和宽度系列代号统称为尺寸系列代号。
3)轴承的直径系列(即结构相同、内径相同的轴承在外径和宽度方面的变化系列)用基本代号第4位数字表示。例如,对于向心轴承和向心推力轴承,0、1表示特轻系列;2表示轻系列;3表示中系列;4表示重系列;7表示超特轻;8、9表示超轻。
推力轴承尺寸分直径系列与向心轴承略有不同。其中0表示超轻系列,1表示特轻系列,2表示轻系列,3表示中系列,4表示重系列,5表示特重系列。
4)轴承内径用基本代号第4、5位数字表示。对常用内径d=20~480mm的轴承内径一般为5的倍数,这两位数字表示轴承内径尺寸被5除得的商数,如04表示d=20mm;12表示d=60mm等等。
对于内径为10mm、12mm、15mm和17mm的轴承,内径代号依次为00、01、02和03。对于内径小于10mm和大于500mm轴承,内径表示方法另有规定,可参看GB/T272—93。
3、后置代号:
新轴承代号中后置代号依次由:轴承的内部结构变化、密封防尘与外部形状变化、保持架及其材料改变、轴承材料改变、公差等级、游隙级别、配置形式等。
旧轴承代号中后置代号表示:轴承零件材料、结构、设计、技术条件的改变。
后置代号并不是所有轴承都有,有变化或改变时才标注。标注以所选用标准中轴承代号为准。
后置代号的编制规则
a、后置代号置于基本代号的右边并与基本代号空半个汉字距(代号中有符号"-"、"/"除外。当改变项目多,具有多组后置代号,顺序从从左到右的顺序排列。
b、改变为后置代号中“4”组(含“4”组)以后的内容,则在其代号前用“/”与前面代号隔开,例如:6205-2Z/P6、22308/P63(公差等级与游隙组合简化而成P63,0组不表示)。
c、改变内容为第4组后的两组,在前组与后组代号中的数字或文字表义含义可能混淆时,两代号间空半个汉字距。例:6208/P63 V1
3.1内部结构代号(小于4)
3.2密封、防尘与外部形状变化(小于4)
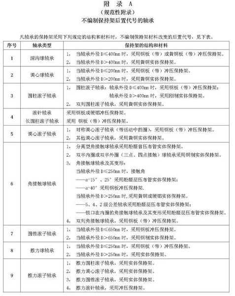
3.3保持架结构、材料改变(按JB/T2971的规定)(小于4)
保持架在结构形式、材料与附录A不相同时采用下列代号:
3.4轴承零件材料改变(按JB/T2974的规定)(等于4,字母需要与基本代号间加“/”)
3.5公差等级代号(大于4,字母需要与基本代号间加“/”)(若多个不小于4的代号,则取一个“/”)
3.6游隙的代号(大于4,字母需要与基本代号间加“/”)
3.7配置的代号(大于4,字母需要与基本代号间加“/”)
3.8其他特性的代号(大于4,字母需要与基本代号间加“/”)
4、带附件轴承代号
5、专用轴承代号(专用轴承代号按附录B的规则)
6、非标准轴承代号的编制方法按附录C的规定

上渝精机



















